RNA干扰农药 · 创新绿色防控技术
——生物灾害与安全团队开辟柑橘全爪螨表皮发育关键调控轴(PcFTZ-F1 → PcCPAP3-E )RNAi防控新路径
柑橘是我国南方最主要的水果,柑橘全爪螨( Panonychus citri )俗称柑橘红蜘蛛,是柑橘类最主要害虫,严重影响柑橘产业发展。长期、大量使用化学农药防治柑橘全爪螨,抗性、残留问题突出,并造成严重农业面源污染,寻找新的绿色防控技术显得尤为迫切。
近日,南昌大学生命科学学院生物灾害与安全团队在《Pesticide Biochemistry and Physiology》期刊(农林科学一区TOP)发表题为《GONs-based delivery of a fused dsRNA targeting key cuticular genes (PcCPAP3-E and PcFTZ-F1): A novel strategy for Panonychus citri control》的成果,深入揭示调控柑橘全爪螨角质层发育的一条关键分子通路,并开发出一种高效的RNAi纳米递送系统,为柑橘害虫防治提供了新的分子靶点和技术策略。南昌大学生命科学学院王海凤博士为第一作者,辛天蓉副教授为共同第一作者,夏斌教授为通讯作者。

DOI: 10.1016/j.pestbp.2025.106872
原文链接:https://doi.org/10.1016/j.pestbp.2025.106872
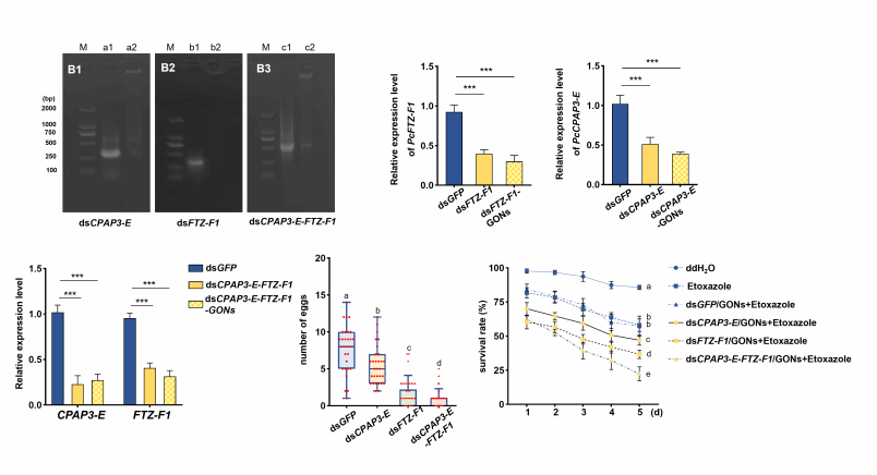
研究首先揭示并验证了全新的RNAi作用靶点——关键调控轴PcFTZ-F1 → PcCPAP3-E。其次,构建了一套从dsRNA生产到靶向递送的高效能、低成本技术体系:采用工程菌规模化、低成本表达生产dsRNA,最后由氧化石墨烯纳米颗粒(GONs)构成dsRNA递送系统。此体系与化学农药结合使用防治柑橘全爪螨,不仅增强了控制效果,还显著减少了化学农药的使用,为害虫防治的可持续管理奠定了坚实的基础。
1. 锁定下游效应基因PcCPAP3-E
研究发现,基因PcCPAP3-E是构成柑橘全爪螨角质层强度的关键蛋白。沉默该基因会阻碍若螨发育,导致其蜕皮异常、角质层破损,并最终大量死亡。
2. 发现上游主控开关PcFTZ-F1
转录因子PcFTZ-F1是调控PcCPAP3-E的上游“指挥官”,抑制它同样会导致红蜘蛛出现致命的角质层缺陷。
3.技术创新与应用:高效表达dsRNA工程菌与靶向递送的纳米系统
为彻底阻断目标通路,首先构建高效表达dsRNA工程菌,实现靶向PcFTZ-F1和PcCPAP3-E的融合dsRNA分子的低成本表达;进一步采用氧化石墨烯纳米片(GONs)作为载体克服dsRNA易降解、递送效率低的瓶颈,成功研制并开发柑橘全爪螨RNA干扰剂。室内生测显示了良好的控制效果。

图5 RNAi剂合成示意图

图6 RNAi剂防治效果
本文证明关键调控轴PcFTZ-F1 → PcCPAP3-E作为RNAi防治的新靶点,并开发出一种能增强农药效力的dsRNA纳米递送系统,为高效、低残留的柑橘害虫治理提供了新策略。
南昌大学生物灾害与安全团队以实现农产品绿色、有机为己任,聚焦柑橘全爪螨及黄龙病传媒—柑橘木虱等主要有害生物,协同攻关RNAi新型生物农药的研发与应用,为农业产业可持续发展做贡献。