Mol Plant|南昌大学王东团队和中国科学院遗传与发育生物学研究所曹晓风团队
揭示了长链非编码RNA DANA2调控植物干旱应答的分子机制
干旱会严重影响植物的正常生长发育,是限制植物生长和地域分布以及影响农作物产量的主要非生物胁迫因素之一。在长期进化过程中,植物形成了一系列适应干旱胁迫的机制,如气孔调节、渗透调节、脱水保护以及活性氧清除等。近年来,大量参与植物干旱胁迫应答的蛋白编码基因被挖掘,植物干旱胁迫应答的调控网络也日渐清晰,另外有大量研究表明长链非编码RNA(lncRNA)也参与调控植物干旱胁迫应答,但其具体的功能与作用机制却鲜有报道。
2023年8月7日,Molecular Plant在线发表了南昌大学王东教授团队和中国科学院遗传与发育生物学研究所曹晓风院士团队题为“The long non-coding RNA DANA2 positively regulates drought tolerance by recruiting ERF84 to promote JMJ29-mediated histone demethylation”的研究论文。该研究发现拟南芥长链非编码RNA DANA2通过招募转录因子ERF84来促进JMJ29的表达,从而正调控植物干旱胁迫应答。
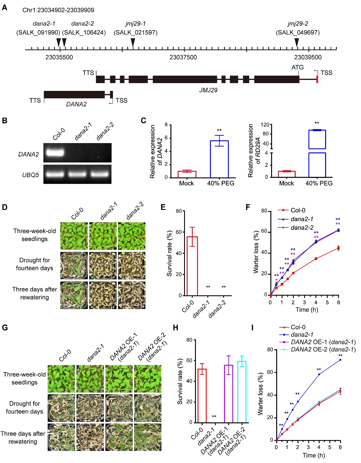
前期王东团队系统地分析了拟南芥中的长链非编码RNA (Wang et al,2017 Plant J),并通过突变体表型分析成功鉴定到一个正调控植物耐旱性的长链非编码RNA DANA2 (Drought Associated long Noncoding RNA2)。利用转录组分析,发现DANA2的邻近基因JMJ29和一系列干旱响应基因(包括ERF15和GOLS2)的表达在dana2突变体中下调。jmj29突变体呈现出干旱敏感表型,而过表达JMJ29可增强拟南芥的耐旱性,此外在dana2突变体中过表达JMJ29能营救dana2突变体对干旱敏感的表型。利用酵母三杂交技术鉴定到AP2/ERF转录因子ERF84与DANA2直接相互作用,并利用RNA pull-down、TriFC与RIP等实验进行了验证。随后,利用ChIRP与ChIP等实验对DANA2、ERF84、JMJ29、ERF15以及GOLS2在植物干旱胁迫应答中的调控网络进行分析,发现DANA2与ERF84相互作用并协同结合到JMJ29基因位点从而激活其转录,JMJ29的累积可引起干旱胁迫应答正调节因子ERF15和GOLS2基因座上的H3K9me2水平降低,导致ERF15与GOLS2的转录上调,进而增强植物耐旱性。

图1. DANA2参与植物干旱胁迫的应答
该研究系统解析了长链非编码RNA DANA2在拟南芥干旱胁迫应答中的功能与分子机制,研究成果丰富了人们对植物lncRNA功能与作用机制的认知,为全面了解植物干旱胁迫信号网络增加了新的内容,为耐旱作物新品种的培育提供了理论基础和新思路。

图2. DANA2参与调控植物干旱胁迫应答的工作模型
南昌大学生命科学学院博士生张鹏翔、贺热情博士、杨俊博士以及博士生蔡晶晶为共同第一作者,南昌大学生命科学学院王东教授和中国科学院遗传与发育生物学研究所曹晓风院士为共同通讯作者。南昌大学生命科学学院朱友林教授和杨荣新教授,广东省科学院王振宇研究员和顾进宝博士,澳大利亚阿德莱德大学David L Adelson教授和屈志鹏博士也参与了该项研究。
本研究得到了国家自然科学基金、中国科学院战略性先导科技专项以及江西省自然科学基金的资助。
通讯作者简介,王东,南昌大学生命科学学院教授,博士生导师。研究方向为非编码RNA调控植物干旱胁迫应答机制,相关成果先后发表于Dev Cell、Mol Plant、PLOS Genetics、Plant Biotechnol J、PNAS等期刊。