南昌大学王东团队解析了长链非编码RNA DANA1调控植物干旱胁迫应答的分子机制
由于气候变化导致世界各地的干旱速度日益加快,自2000年以来,全球干旱出现次数和持续时间增加了29%,近10年来因干旱造成的农作物减产损失总计已达到300亿美元。干旱会严重限制植物的正常生长发育,在长期进化过程中,植物形成了一系列适应干旱胁迫的机制,如增加根系从土壤中吸水能力、通过关闭气孔减少水分流失和调节组织内的渗透以积极维持生理水分平衡。近年来,大量参与植物干旱胁迫应答的蛋白编码基因被挖掘,植物干旱胁迫应答的调控网络也日渐清晰,另外有大量研究表明长链非编码RNA(lncRNA)也参与调控植物干旱胁迫应答,但其具体的功能与作用机制却鲜有报道。
2024年1月2日,EMBO reports在线发表了南昌大学王东教授团队题为“LncRNA DANA1 promotes drought tolerance and histone deacetylation of drought responsive genes in Arabidopsis”的研究论文,该研究系统解析了长链非编码RNA DANA1调控拟南芥响应干旱胁迫的分子机理。

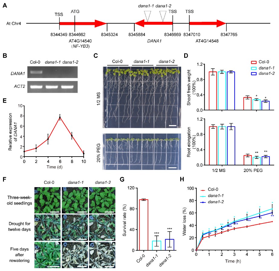
王东团队在前期研究基础上,通过对拟南芥长链非编码RNA突变体进行PEG模拟干旱处理与土壤干旱表型分析,成功鉴定到一个正调控植物耐旱性的长链非编码RNA DANA1(Drought Associated long Noncoding RNA1)。综合运用生物化学、遗传学以及生物信息学分析,发现DIP1(DANA1-INTERACTING PROTEIN 1)蛋白能结合DANA1转录本,进而与PEAT复合物的组分之一PWWP3蛋白相互作用,导致HDA9蛋白在ABA分解代谢酶基因CYP707A1/2位点富集,造成这两个位点的H3K9ac与H3K27ac修饰降低,CYP707A1与CYP707A2的表达被抑制,从而使植物体内ABA含量提高与对干旱胁迫的耐受性增强。

图1 DANA1缺失导致拟南芥耐旱性降低
图2 DANA1调控植物干旱胁迫应答的工作模型。
南昌大学生命科学学院博士生蔡晶晶、博士生张永帝、贺热情博士与蒋丽芸博士为共同第一作者,南昌大学生命科学学院王东教授为通讯作者。南昌大学生命科学学院朱友林教授,杨俊博士(现为江西农业大学青年教授),广东省科学院王振宇研究员和顾进宝博士,澳大利亚阿德莱德大学David Adelson教授和屈志鹏博士,阿根廷滨海农业生物技术研究所Federico Ariel教授和María Florencia Legascue博士也参与了该项研究。
本研究得到了国家自然科学基金及江西省自然科学基金的资助。